고객 맞춤형 RAG / AI 에이전트 시스템 전문 개발
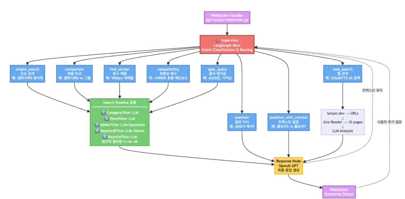
LangChain/LangGraph 기반 AI 에이전트 시스템을 개발합니다.복잡한 업무를 스스로 판단하고 수행하는 AI 에이전트를 LangChain/LangGraph로 구현하여, 실제 비즈니스에 즉시 적용 가능한 AI 시스템을 제공합니다.[이런 AI 시스템을 만들 수 있습니다]1. AI 상품 검색/추천 에이전트복잡하고 모호한 사용자의 의도를 파악하여 최적의 상품을 검색, 비교, 추천하는 AI (멀티턴 대화 가능)2. 사내/CS용 RAG 시스템PDF, 매뉴얼, 사내 DB 데이터를 기반으로 정확한 답변을 제공하는 AI 챗봇3. 복합 업무 처리 에이전트스스로 계획하고 추론하며 여러 단계를 거쳐 복잡한 업무(데이터 조회, 비교, 리포팅)를 수행하는 AI[보유 핵심 기술]AI Core: LangChain, LangGraph (멀티 에이전트 설계)Backend: FastAPI, FastMCP, PythonDatabase: PostgreSQL, MySQL, SQLite (채팅 로그, 사용자 데이터 관리)기타: SDK 연동 (Google A2A 등), API 설계 및 인증 관리※ 개발된 AI 시스템은 API 형태로 제공되며, 귀사의 기존 시스템이나 웹사이트에 연동 가능합니다.[선택 옵션]간단한 테스트용 웹 인터페이스 제공 (별도 협의) 1. 무료 상담 및 요구사항 분석아이디어, 해결하려는 문제, 원하는 기능을 구체화합니다. 학습/연동해야 할 데이터(PDF, DB 등)를 확인합니다.2. 기획, 견적 및 개발 일정 확정요구사항을 바탕으로 기능 명세, 기술 스택, AI 에이전트 흐름을 정의합니다. 최종 견적과 개발 일정을 산정하여 제안합니다.3. 결제 및 개발 착수결제 확인 후, 백엔드(DB, API) 및 AI 로직(LangGraph) 설계를 시작합니다.4. 1차 데모 (핵심 기능 시연)AI 모델과 백엔드 연동이 완료된 핵심 기능(RAG, Agent)을 시연합니다. 중간 피드백을 받아 수정/보완합니다.5. AI 시스템 통합 테스트전체 AI 시스템의 안정성 및 성능 테스트를 진행합니다.6. 최종 산출물 전달개발된 AI 시스템(API 엔드포인트 또는 소스코드)을 전달합니다. 연동 가이드 및 API 문서를 제공합니다.[옵션] 유지보수 및 고도화 모델 성능 개선, 기능 추가 등 지속적인 유지보수 계약 체결 (별도 협의) 1. AI로 해결할 '핵심 문제' (가장 중요)AI가 왜 필요한가요? 어떤 문제를 해결하고 싶으신가요? (예: 상품 검색 이탈률이 높음, CS 응대에 리소스가 너무 많이 듦)2. AI가 응답시 참조할 데이터AI가 답변의 근거로 삼아야 할 데이터를 준비해 주세요. (예: 사내 매뉴얼 PDF, FAQ 엑셀 파일, 상품 정보가 담긴 DB 접근 정보)3. 시스템 연동 방식개발된 AI를 어떻게 사용하실 계획인가요? (예: 기존 웹사이트에 API로 연동, 독립 실행형 시스템)[선택] 벤치마킹/참고 서비스 생각하고 계신 것과 유사한 서비스의 URL이나 자료가 있다면 전달해 주세요.







